تصفح الكمية:0 الكاتب:محرر الموقع نشر الوقت: 2022-12-15 المنشأ:محرر الموقع
العنوان: اختبار سريع متعدد الإرسال لطفيليات الملاريا البشرية بواسطة PCR الرقمية
doi: 10.1016/j.cca.2022.12.001
المجلة: Clinica Chimica Acta
الوحدة: مستشفى هوشان تابع لجامعة فودان
تم النشر: ديسمبر 2022
منصة البحث: RAINGURE SCIPTION SPORDX-2044 Digital PCR System

في ديسمبر 2022 ، نشر فريق Ming Guan و Haoqin Jiang من مستشفى Huashan التابع لجامعة Fudan المقالة 'اختبار سريع متعدد الإرسال لطفيليات الملاريا البشرية بواسطة PCR ' في مجلة 'Clinica Chimica acta '.
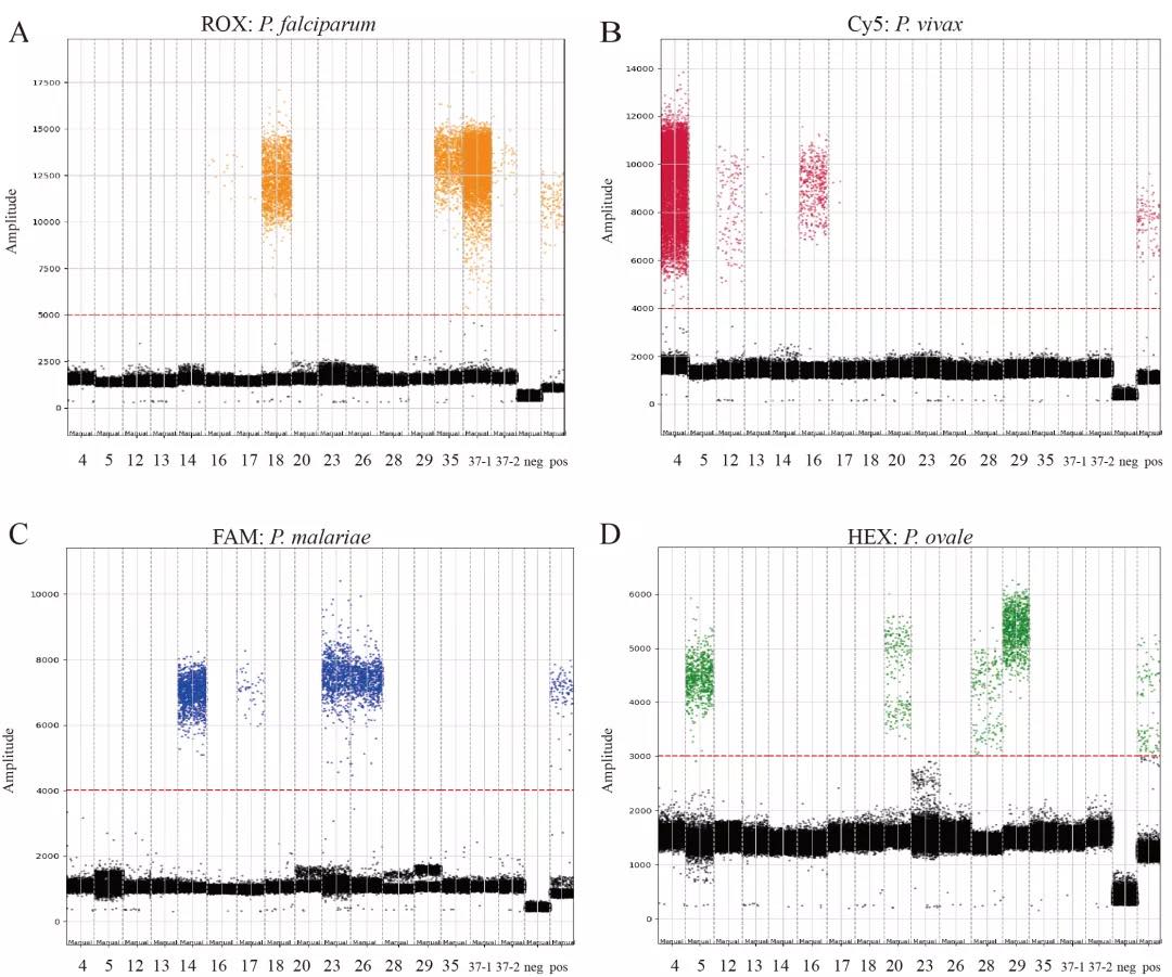
أنشأت هذه الدراسة نظام PCR رقمي متعدد الإرسال يركز على الكشف الجزيئي السريع لعدوى الملاريا منخفضة التركيز. إنه مناسب لتشخيص عدوى الملاريا المختلطة والمراقبة المستمرة لعينات متعددة ، وكطريقة هامة للكشف السريري للقياس المطلق لمسببات الأمراض ، لضمان تشخيص سريع ودقيق للمرضى المشتبه في إصابته بالملاريا. تكون الحساسية التحليلية لـ PCR المضاعفة منخفضة تصل إلى 0.557 كوب/ميكرولتر ، والحساسية هي 98.0 ٪ ، وخصوصية 100 ٪ ، وهو مناسب بشكل خاص لتشخيص الإصابة بالملاريا المنخفضة التركيز ومراقبة التأثير العلاجي أثناء العلاج.
خلفية البحث
يتم الاعتراف بالملاريا والإيدز والسل في جميع أنحاء العالم كواحدة من المشكلات العامة الثلاث الرئيسية التي تعرض حياة الإنسان والصحة للخطر. هم مرض طفيلي ناتج عن البلازما وبعقل البعوض Anopheles. وفقًا لتقرير Who's World Malaria الأخير ، هناك ما يقرب من 241 مليون قضية من الملاريا في جميع أنحاء العالم و 627000 حالة وفاة من الملاريا. بالمقارنة مع العام السابق ، كان هناك حوالي 14 مليون حالة جديدة و 69000 حالة وفاة جديدة.
Plasmodium هو بوغ ينتقل بواسطة البعوض Anopheles وهو العامل المسبب للملاريا. أربعة أنواع رئيسية من البلازوديوم التي تهدف جسم الإنسان ، بما في ذلك vivax plasmodium ، malariae plasmodium ، plasmodium falciparum و plasmodium ovale. هذه الطفيليات الملاريا لها مضيفين ، البعوض Anopheles والبشر. أنها تطفو في خلايا الكبد وخلايا الدم الحمراء على التوالي في البشر. في كريات الدم الحمراء ، بالإضافة إلى انتشار الفصام ، تشكل بعض merozoites gametophytes وتبدأ التطور الأولي للتكاثر الجنسي.
في عام 2021 ، مع وجود قضايا الملاريا الأصلية في أربع سنوات ، تم الاعتراف بنجاح من قبل منظمة الصحة العالمية (WHO) كدولة خالية من الملاريا. في الوقت الحاضر ، حالات عدوى الملاريا المستوردة بشكل رئيسي من الخارج.

طرق البحث
تم اختيار ما مجموعه 39 مريضا إيجابية الملاريا التي تم تشخيصها من قبل المجهر من مستشفى هوشان من 2016 إلى 2021 ؛ تم جمع 70 عينات الدم من هؤلاء المرضى. بالإضافة إلى ذلك ، تم تضمين 20 شخصًا أصحاء ، و 20 مريضًا الحمى و 6 مرضى مع أنواع أخرى من الطفيليات المصابة بالدم في هذه الدراسة. تم اختبار كل عينة دم بالتوازي بواسطة تشويه الدم و DPCR. من خلال تحسين نظام الكشف عن مسبار الفلورسنت المسمى بنظام واحد ، تم التحقق من القدرة الكمية الدقيقة لـ DPCR ، وتم إنتاج رقم النسخة الدقيقة لكل وحدة حجم من عينات دم الملاريا السريرية. تم استخدام اختبار تشخيص سريع أيضًا للتحقق من صحة النتائج التي تم الحصول عليها بواسطة DPCR.
نتائج البحث
يتيح نظام DPCR التشخيص السريع وتقدير عينات الحمض النووي الملاريا. كانت الحساسية التحليلية لـ DPCR متعددة الإرسال منخفضة تصل إلى 0.557 نسخة/ميكرولتر (95 ٪ CI 0.521-0.607) ، وكانت حساسيتها لتشخيص العينات السريرية 98.0 ٪ ، وكانت خصوصيته 100 ٪. بالإضافة إلى ذلك ، تم الكشف عن ثلاث عينات متعددة المشتركة بين البلازوديوم من قبل نظام DPCR ، بما في ذلك حالة واحدة من العدوى المشتركة بين Plasmodium المشترك. من خلال اختبار عينات الدم اليومية بشكل مستمر من 39 مريضًا للدراسة ، يمكن لـ DPCR مراقبة فعالية علاجات المخدرات. تبين النتائج أن نطاق تركيز الحمض النووي Falciparum DNA بعد الدواء هو 0 نسخة/μL-5474 نسخة/ميكرولتر ، مع تحقيق المراقبة في الوقت الفعلي للتأثير العلاجي للأدوية المضادة للملاريا. ووجدت الدراسة أيضًا أن البلازوديوم كان أكثر سهولة وأكثر إيجابية باستخدام عينات خلايا الدم المستنفدة للبلازما من الدم الكامل.
يمكن أن يكتشف نظام PCR الرقمي متعدد الإرسال بوضوح نوعين أو ثلاثة أنواع من عدوى الدم المختلطة من الملاريا ، لتشخيص الالتهابات المختلطة المتعددة بالملاريا بشكل فعال. هذا مكمل مثالي لطريقة الفحص المجهري للتشويج التقليدي للدم ، والتي يمكن أن تعوض في الوقت المناسب الكشف الضائع للملاريا غير النمطية في مسحات الدم ومرضى عدوى مختلطة للركض ، وبالتالي مساعدة الأطباء على ضبط نظام الأدوية في الوقت المناسب.

أظهرت المراقبة المستمرة للمريض لمدة تصل إلى 20 يومًا أن PCR الرقمية يمكن أن يحدد بدقة تركيز الملاريا في دم المريض كله ، ويظهر بصريًا حالة التهاب المريض الحقيقية ، وتعكس تغيير معدل الإصابة بالملاريا في المريض في الوقت المناسب ، وتحقيق الغرض من مراقبة في الوقت الفعلي لفعالية المخدرات المضادة للعيميات ، وهو توفير أدلة على العمالة الأكثر موثوقية على الإلغاء.
